pg娱乐城官网
中文版
|
ENGLISH
pg娱乐城官网
本部概况
本部简介
现任领导
机构设置
师资队伍
教授
副教授
讲师
助教
行政教务
硕士生导师
教学能手
教学工作
培养方案
课程建设
教材建设
教学改革
教学成果
科学研究
科研课题
科研团队
科研获奖
党建工会
党建工作
工会工作
英语学习
英语赛事
英语社团
学习资料
下载中心
联系我们
pg娱乐城官网
>
教学工作
>
培养方案
>
正文
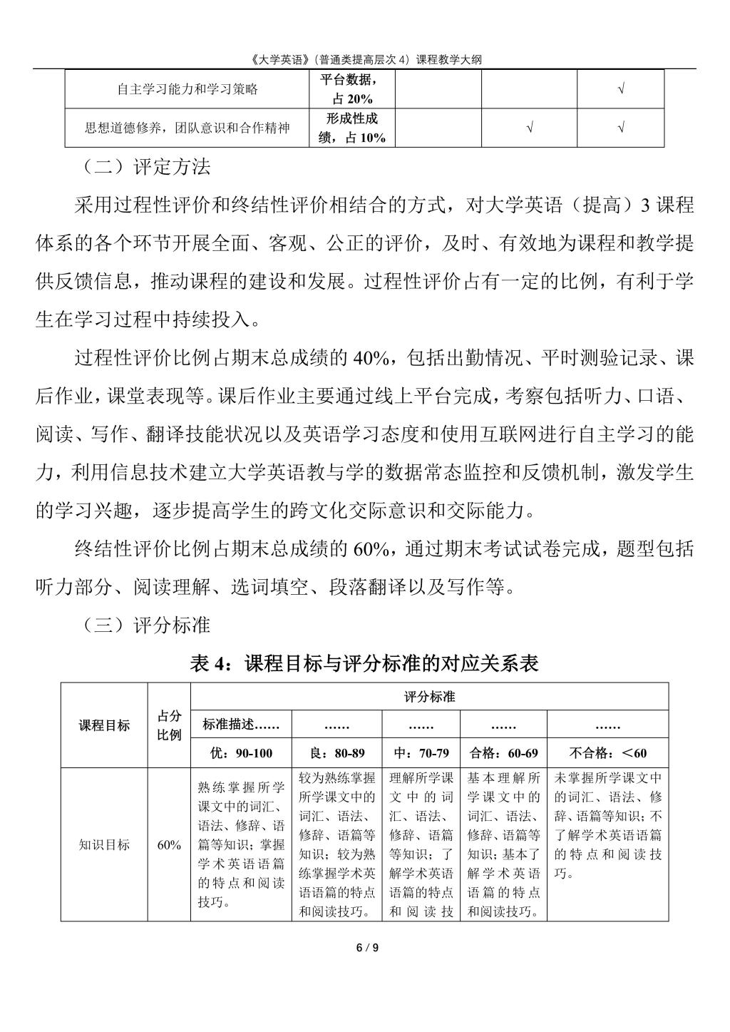
大学英语(普通类提高层次4)课程教学大纲(2022版)
发布时间:2022-11-05
文章来源:
浏览次数:
关闭
打印
友情链接
版权所有:pg娱乐城官网 - 2026唯一正版入口 - PG电子游戏App下载 曲阜市静轩西路
57
号